必一运动
网站必一运动
公司概况
公司简介
子公司简介
领导团队
组织架构
公司荣誉
必一运动 动态
集团必一运动
公司必一运动
公示公告
行业必一运动
媒体聚集
公司产品
主打产品
中成药
化学药物
医疗器械
大健康产品
产业板块
必一运动 材种植
必一运动 材加工
中成药
化学药物
大健康
医药研发
检验检测
医药流通
医疗器械
营销服务
营销服务
营销网络
科研质量
研发体系
研发能力
研发成果
质量管理
人力资源
人才建设
招聘信息
投资者关系
股票信息
公司公告
投教专栏
党建引领
党的建设
群团活动
文化生活
社会责任
站内搜索
网站必一运动
公司概况
公司简介
子公司简介
领导团队
组织架构
公司荣誉
必一运动 动态
集团必一运动
公司必一运动
公示公告
行业必一运动
媒体聚集
公司产品
主打产品
中成药
化学药物
医疗器械
大健康产品
产业板块
必一运动 材种植
必一运动 材加工
中成药
化学药物
大健康
医药研发
检验检测
医药流通
医疗器械
营销服务
营销服务
营销网络
科研质量
研发体系
研发能力
研发成果
质量管理
人力资源
人才建设
招聘信息
投资者关系
股票信息
公司公告
投教专栏
党建引领
党的建设
群团活动
文化生活
社会责任
News Focus
必一运动 动态
必一运动
>
必一运动 动态
>
公示公告
>
集团必一运动
公司必一运动
公示公告
行业必一运动
媒体聚集
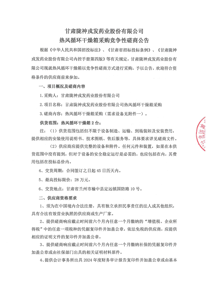
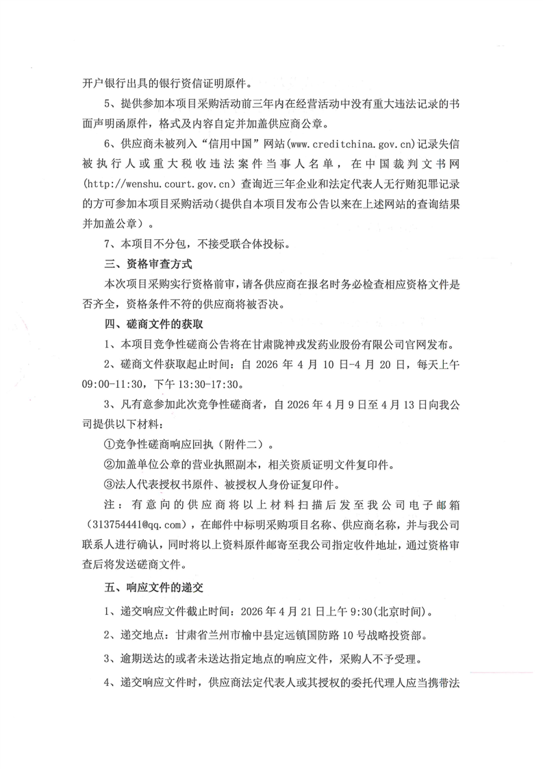
甘肃必一运动药业股份有限公司热风循环干燥箱采购竞争性磋商公告
日期:2026-04-09
来源:
浏览次数:
分享:
X
在线商城
陇神京东元胡止痛滴丸
百利青禾店
普安康宣肺止嗽合剂
抖音商城
抖音
var _hmt = _hmt || []; (function() { var hm = document.createElement("script"); hm.src = "https://hm.baidu.com/hm.js?25a8b6ddd6dc7b9a90aeb1f51e218aa6"; var s = document.getElementsByTagName("script")[0]; s.parentNode.insertBefore(hm, s); })();
星空xk·(中国)体育官方网站
巅峰国际官网-巅峰国际app下载,你我一起成长
意昂4_意昂4平台_意昂体育4注册 -「官方直营招商注册入口」
泛亚电竞app官网入口(综合)官方网站 IOS/安卓/手机APP
HOME-富联娱乐「保障平台,省心注册」 - pgfl