必一运动

甘肃必一运动药业股份有限公司的网站标识

投资者关�
投资者关系
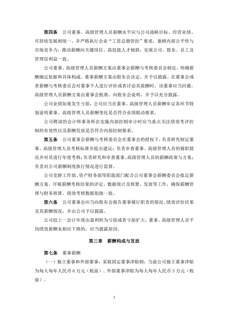
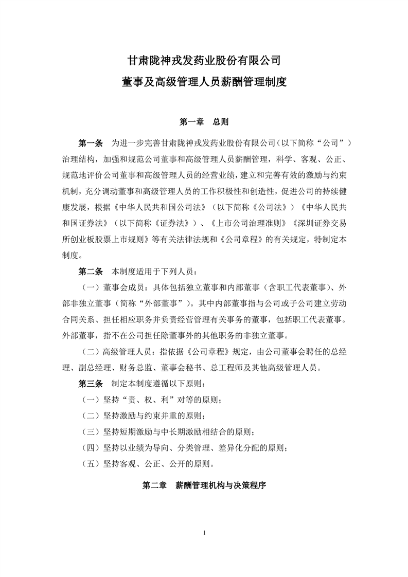
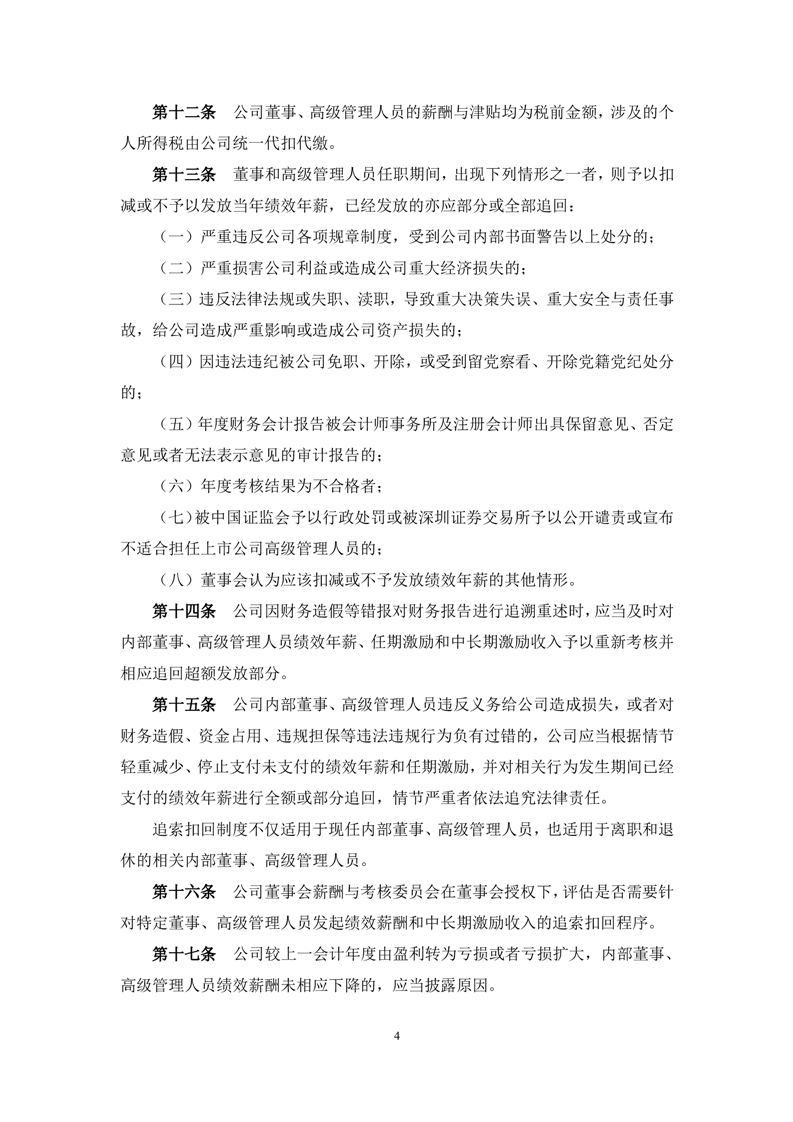
董事及高级管理人员薪酬管理制度(2026年4月)
日期:2026-04-03
来源:
浏览次数:
分享:


在线商城

陇神京东元胡止痛滴丸

陇神京东元胡止痛滴丸

百利青禾店

百利青禾店

普安康宣肺止嗽合剂

普安康宣肺止嗽合剂

抖音商城

抖音

抖音

var _hmt = _hmt || []; (function() { var hm = document.createElement("script"); hm.src = "https://hm.baidu.com/hm.js?25a8b6ddd6dc7b9a90aeb1f51e218aa6"; var s = document.getElementsByTagName("script")[0]; s.parentNode.insertBefore(hm, s); })(); 星空xk·(中国)体育官方网站 巅峰国际官网-巅峰国际app下载,你我一起成长 意昂4_意昂4平台_意昂体育4注册 -「官方直营招商注册入口」 泛亚电竞app官网入口(综合)官方网站 IOS/安卓/手机APP HOME-富联娱乐「保障平台,省心注册」 - pgfl